DI box fantomem napajeny s volbou gnd lift
-
- Reklama
- ZvukarKt
- Uživatel

- Příspěvky: 26
- Registrován: sob 09. led 2010 1:33:30
- Bydliště: Klatovy
- Kontaktovat uživatele:
DI box fantomem napajeny s volbou gnd lift
Existuje takovy di box ? nebo ne? Mam v hlave schema ktere bych chtel realizovat ale nevim jestli to uz nahodou nekdo nedela...
Problem u vsech aktivnich DIcek co jsem videl s fantomem nemaji tu volbu gnd lift pac je to slozitejsi. Elektronika se musi napajet na vstupu a fantom je na vystupu DIcka. Takze aby to bezelo to potrebuje spolecnou zem.
Problem u vsech aktivnich DIcek co jsem videl s fantomem nemaji tu volbu gnd lift pac je to slozitejsi. Elektronika se musi napajet na vstupu a fantom je na vystupu DIcka. Takze aby to bezelo to potrebuje spolecnou zem.
Když to dobře hraje tančím... když ne ladím... a když to prostě nejde, jsem ve výčepu 
http://www.stagemaster.cz
http://www.stagemaster.cz
Re: DI box fantomem napajeny s volbou gnd lift
DI800 od Uliho, ale (přestože ho sám vlastním), nikdy jsem nepřemýšlel nad kombinací gnd lift a phantom. Vždycky jsem potřeboval buď - a nebo.
http://www.audiotek.cz/Behringer-DI800/ ... s/:3:13671
Takže vlastně nevím, jestli je to to, co chceš
http://www.audiotek.cz/Behringer-DI800/ ... s/:3:13671
Takže vlastně nevím, jestli je to to, co chceš
- ZvukarKt
- Uživatel

- Příspěvky: 26
- Registrován: sob 09. led 2010 1:33:30
- Bydliště: Klatovy
- Kontaktovat uživatele:
Re: DI box fantomem napajeny s volbou gnd lift
To je ono pokud budes potrebovat eliminovat zemni smycku tak nemuzes pouzit fantoma. A to chci udelat.
Když to dobře hraje tančím... když ne ladím... a když to prostě nejde, jsem ve výčepu 
http://www.stagemaster.cz
http://www.stagemaster.cz
- TomasVv
- Uživatel

- Příspěvky: 1215
- Registrován: pon 25. čer 2007 21:19:01
- Bydliště: Brno
- Kontaktovat uživatele:
Re: DI box fantomem napajeny s volbou gnd lift
Umi to např. DI100 od Behringeru a LDI02 od LD System.
Jak to mají řešené uvnitř nevím.
Jak to mají řešené uvnitř nevím.
Dělám, co mě baví.
- Pavel Sedlák
- Uživatel

- Příspěvky: 1336
- Registrován: úte 24. črc 2007 12:44:06
- Bydliště: Kralupy nad Vltavou
Re: DI box fantomem napajeny s volbou gnd lift
Od Behringera ještě DI-20, od ART určitě X-Direct, Radial, BSS...
Nemám strach z lopaty, mám strach ze srpu a kladiva
-
maly_medved
- Uživatel

- Příspěvky: 716
- Registrován: úte 03. črc 2007 9:27:11
- Bydliště: Pardubice
- Kontaktovat uživatele:
Re: DI box fantomem napajeny s volbou gnd lift
podle mě všechny rozumější DI-BOXY
-
jardatop
- Uživatel

- Příspěvky: 461
- Registrován: stř 26. bře 2008 23:39:44
- Bydliště: Olomouc
- Kontaktovat uživatele:
Re: DI box fantomem napajeny s volbou gnd lift
Pokud vim, tak DI800 ma i sitove 230V napajeni cele krabice, takze v priapde GND LIFT je to napajeni zapotrebi. Kdyz GND LIFT nepotrebujes, tak DI800 nemusi byt napajen z 230V, ale z phantoma.
Ale mel jsem ho v ruce pred nekolika lety, tak doufam, ze si to dobre pamatuju.
Ale mel jsem ho v ruce pred nekolika lety, tak doufam, ze si to dobre pamatuju.
Re: DI box fantomem napajeny s volbou gnd lift
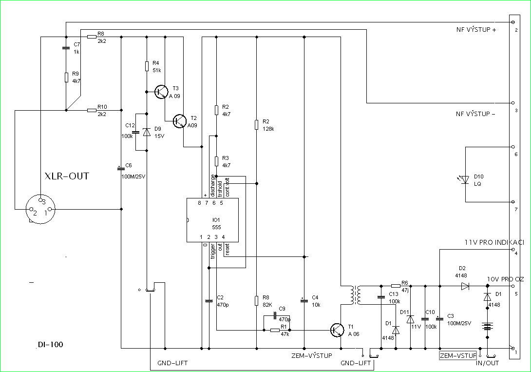
Jen mimochodem zmínili, jste Uliho DI 100. Ten má zatím jediný možnost odpojení "země" i při phantom napájení.
Má totiž oddělovací NF trafo a napájení z phatomu je odděleno měničem.
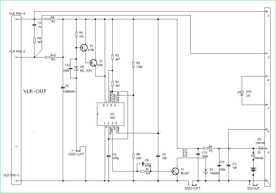
Jinak vpříloze je schema zdrojové desky.(omlouvám se za případné chyby
v indexech součástek - z smd konstrukce se "čte" dost špatně).
Má totiž oddělovací NF trafo a napájení z phatomu je odděleno měničem.
Jinak vpříloze je schema zdrojové desky.(omlouvám se za případné chyby
v indexech součástek - z smd konstrukce se "čte" dost špatně).
- Přílohy
R. Král... příznivec zvukové techniky
Re: DI box fantomem napajeny s volbou gnd lift
To me teda zajima, ktery DI-BOX s phantomem neumi GND-Lift ?
Jde preci o oddeleni zeme a tomu trafu v DIcku je fuk, jestli je to z napajene z baterky, site, nebo mixu.
Never ask FOH sound engeener "Are you DJ?" because he can kill you....
Re: DI box fantomem napajeny s volbou gnd lift
Ovšem dotaz byl položen jednoznačně:Di box fantomem napájený s volbou GND LIFT,
z čehož usuzuji že dotyčný se nechce starat o baterie nebo tahat síť do místa kde má di-box umístěn. Této variantě vzhovuje z toho co je (hlavně finančně)u nás dostupné
právě ULTRA-DI DI100. DI-800 sic umí napájení Phantomem také ALE odzeměním se přeruší -pol Phatomu a OZ ve vstupu jsou v tu chvíli bez napájení.
Mimochodem teď právě mám DI100 rozebrán na stole,protože přestal chodit na napájení z phantomu. Závadu zapříčiníl vadný 555 pracující jako astabilní kl. obvod v onom měniči.
z čehož usuzuji že dotyčný se nechce starat o baterie nebo tahat síť do místa kde má di-box umístěn. Této variantě vzhovuje z toho co je (hlavně finančně)u nás dostupné
právě ULTRA-DI DI100. DI-800 sic umí napájení Phantomem také ALE odzeměním se přeruší -pol Phatomu a OZ ve vstupu jsou v tu chvíli bez napájení.
Mimochodem teď právě mám DI100 rozebrán na stole,protože přestal chodit na napájení z phantomu. Závadu zapříčiníl vadný 555 pracující jako astabilní kl. obvod v onom měniči.
R. Král... příznivec zvukové techniky
- safa
- Uživatel

- Příspěvky: 2719
- Registrován: pon 26. pro 2005 1:28:29
- Bydliště: Praha, matka měst a vesnic
- Kontaktovat uživatele:
Re: DI box fantomem napajeny s volbou gnd lift
... on je nejakej DIbox kterej nema groundlift nebo nejde napajet po +48V ? Myslel jsem ze to umej vsechny aktivni DI ...Ovšem dotaz byl položen jednoznačně:Di box fantomem napájený s volbou GND LIFT,
Šáfa ::::::
Soundman.cz ,
audiopro s.r.o.,
Zvukařská škola,
FADER.cz
audiopro s.r.o.,
Zvukařská škola, Re: DI box fantomem napajeny s volbou gnd lift
:oTaké jsem si myslel , že jde o Aktivní DI-BOXY , ale tam jde nejspíš o lacinějíší PASIV DI-BOX
Zvukař Gustav
Zvukař Gustav
Re: DI box fantomem napajeny s volbou gnd lift
No jo, ale pasiv di-box ma v sobe jen trafo, ten ani zadny phantom nepotrebuje 
Never ask FOH sound engeener "Are you DJ?" because he can kill you....
Re: DI box fantomem napajeny s volbou gnd lift
Problém je v tom že u všech aktivních di-boxů v případě odpojení GND T.J. I STÍNĚNÍ V KABELU OD PULTU přerušíte vlastně prívod napájení zpultu.
Proto nelze u všech běžně dostupných diboxů co znám použít napájení phatomem a současně odpojit GND. Umí to pouze Uliho DI-100 (ne že bych byl zastáncem FY BEHRINGER).Ještě jednou přikládám popravené schema výstupní a zdrojové desky DI 100
Proto nelze u všech běžně dostupných diboxů co znám použít napájení phatomem a současně odpojit GND. Umí to pouze Uliho DI-100 (ne že bych byl zastáncem FY BEHRINGER).Ještě jednou přikládám popravené schema výstupní a zdrojové desky DI 100
R. Král... příznivec zvukové techniky




